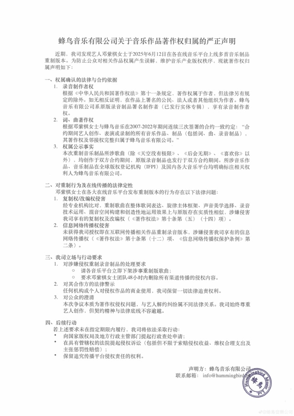
6月18日,蜂鸟音乐公司发布严正声明,指控邓紫棋重录版专辑《 I AM GLORIA 》侵犯公司著作权。
声明强调公司享有相关作品的录音制作者权及词曲著作权,要求邓紫棋在48小时内下架各平台侵权内容,并勒令各大音乐平台立即停止传播。这标志着双方持续多年的版权纠纷进入白热化阶段。
事件引发粉丝强烈反弹,#蜂鸟音乐指控邓紫棋侵权#话题迅速登上热搜。
网友爆料蜂鸟音乐不仅拖欠邓紫棋六年版税,更在合约期内多次违约。
邓紫棋此前直播时曾痛诉:"他们只把我当作赚钱工具",并透露此次重录是在专业律师团队协助下,依据《著作权法》第四十四条行使的合法权利。
中国《著作权法》2020年修订后,明确规定歌手在合约到期后有权重录自己的作品。
目前网易云音乐等平台暂未下架相关作品。
截至目前,邓紫棋工作室尚未回应最新声明,但其6月12日关于重录《 I AM GLORIA 》的微博已置顶,被视作隐晦表态。



