涨价实锤!两轮电动车4月调价经销商已确认:最高涨300元

2026-03-31 22:00:05 0 851

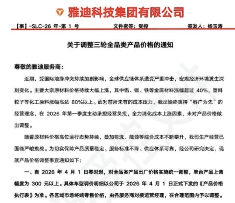
包小可3月31日消息,近期,两轮电动车行业迎来明确涨价信号,多家主流品牌确定自2026年4月起上调终端售价。

多位经销商已证实,已收到厂家正式调价通知,此次涨价覆盖雅迪、爱玛、台铃、九号等主流品牌,并非个别品牌行为,而是行业性的价格调整。

从经销商反馈来看,本次调价幅度集中在30元至300元之间,多数车型涨幅在100元至200元,热门款与高配车型涨幅更接近上限。

涨价实锤!两轮电动车4月调价经销商已确认:最高涨300元

部分品牌未直接提价,而是选择收窄优惠力度,部分一口价车型较3月上涨约100元,同样达到涨价效果。

此次集体涨价并非偶然,核心原因是原材料成本大幅上涨。

电池占电动车整车成本近半,今年以来碳酸锂价格快速攀升,三个月涨幅超64%,直接推高锂电池成本,单组电池成本增加300至500元。

同时,钢材、橡胶、塑料等原材料价格同步上涨,进一步加大生产压力。

此外,新国标政策升级带来合规成本上升,车辆需增加安全配置、提升防护标准,也让生产成本增加。

目前,多地门店已进入涨价前备货阶段,部分消费者选择提前购车规避涨价。

业内人士表示,头部品牌调价后,二三线品牌大概率跟进,行业将逐步告别低价竞争,转向品质与技术竞争,长期有利于行业规范发展。

涨价实锤!两轮电动车4月调价经销商已确认:最高涨300元

包小可 爱车一族 涨价实锤!两轮电动车4月调价经销商已确认:最高涨300元 https://www.baoxiaoke.com/article/71153.html

相关文章

猜你喜欢