包小可4月14日消息,去年上市的问界M7 Pro+首发了舱内激光视觉方案,也就是乾崑ADS增强版,该方案创新性的实现激光雷达与前视摄像头深度融合,具备暗光条件下的远距小目标识别能力。
其将微型激光雷达与高清前向摄像头封装在一起,布置在前挡风玻璃内侧,完全隐藏在车内,不破坏整车外观,也避免了外置激光雷达易受雨雪、灰尘遮挡的问题。
激光雷达采用全固态设计,没有机械运动部件,探测距离达250米,点云密度提升80%,暗光环境下可更早识别到危险场景,例如前方有侧翻车辆,激光视觉Limera可帮助车辆在100km/h的速度下安全刹停。
同样采用“世界引擎+世界行为模型”,端到端时延降低50%,通行效率提升20%,重刹率降低30%,拥有全向主动安全增强,覆盖4-150km/h全速度范围,夜间探测距离比SE版提升30%。
彼时该方案支持高速领航NCA、全维防碰撞CAS 4.0和泊车辅助,但不支持城区NCA,然而随着技术的进步,目前该方案已支持城区领航辅助,预计本月下旬就能推送升级。
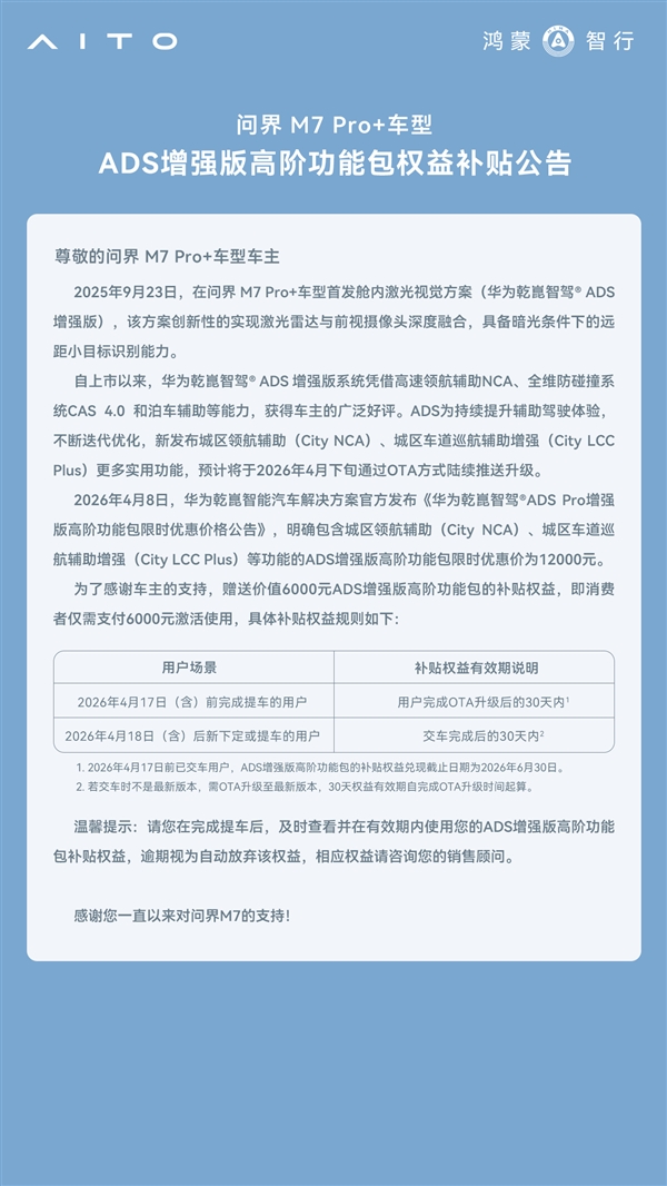
本月8日,华为乾崑智能汽车解决方案官方发布《华为乾崑智驾ADSPro增强版高阶功能包限时优惠价格公告》,明确包含城区领航辅助(CityNCA)、城区车道巡航辅助增强(CityLCCPlus)等功能的ADS增强版高阶功能包限时优惠价为12000元。
为了感谢车主的支持,鸿蒙智行赠送价值6000元ADS增强版高阶功能包的补贴权益,车主仅需支付6000元激活使用。
具体补贴权益规则如下:
本月17日前完成交付的,OTA升级30天内可享该政策;4月18日(含)后新下定或提车的用户,交车完成后的30天内可享。



